taptap点点官网
教 师
学 生
访 客
校 历
网站首页
机电概览
学校简介
历史沿革
学校荣誉
现任领导
校徽校训
校风学风
校园风景
学校地图
全景校园
机构设置
党群部门
行政职能部门
教学单位
教辅及其他部门
招生就业
招生信息
就业创业
教学科研
教务处
科研处
图书馆
师生风采
校园平台
智慧校园
办事大厅
WebVPN
企业邮箱
注销上网认证
网站首页
机电概览
+
学校简介
历史沿革
学校荣誉
现任领导
校徽校训
校风学风
校园风景
学校地图
全景校园
机构设置
+
党群部门
行政职能部门
教学单位
教辅及其他部门
招生就业
+
招生信息
就业创业
教学科研
+
教务处
科研处
图书馆
师生风采
校园平台
+
智慧校园
办事大厅
WebVPN
企业邮箱
注销上网认证
新闻动态
机电要闻
通知公告
媒体机电
职教大会
65周年校庆
第三次党代会
青年说理
学术活动
信息公开
通知公告
您当前位置:
网站首页
-
新闻动态
-
通知公告
- 正文
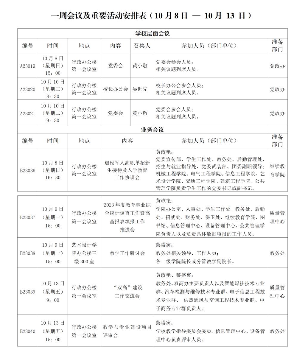
一周会议及重要活动安排表(10月8日 — 10月13日)
发布时间:2023-10-07 来源: 文字作者: 图片作者:学院办公室 点击数:
0%
▲
×
书记、校长信箱
书记信箱:shuji@gxcme.edu.cn
校长信箱:xiaozhang@gxcme.edu.cn