2023年3月30日,教育部高校思政课教学指导委员会公布了习近平新时代中国特色社会主义思想大学习领航计划主题教育活动获奖名单,taptap官网选送的作品荣获了两项一等奖和一项优秀奖,此次获奖是taptap官网连续第四年在该项比赛国赛中获奖,并取得一等奖的历史性突破。
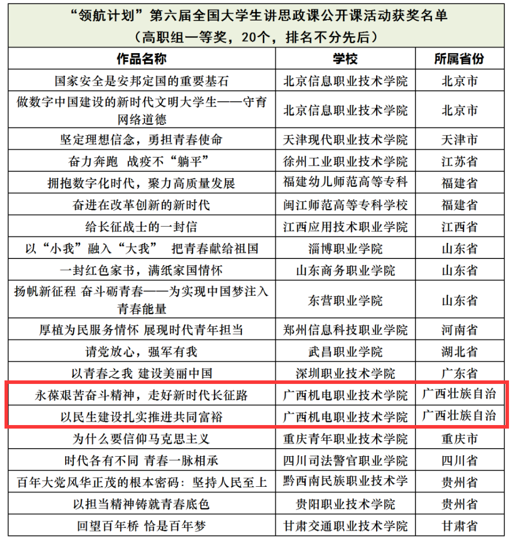
在第六届全国高校大学生讲思政课公开课展示活动中,由信息工程学院学生赖俊桦主讲,林子琳、刘秀婉、韦秋禄三位老师指导的作品《以民生建设扎实推进共同富裕》,以及由商学院学生高小钧主讲,宁锦峰、刘靖怡、农冠军三位老师指导的作品《永葆艰苦奋斗精神,走好新时代长征路》,两个作品均获全国一等奖。



在第六届全国高校大学生微电影展示活动中,由学生向博文、杨礼诚、欧启衍、邓丽群、刘小婷等人主演,黄慧核、苏詠梅、刘靖怡、王杰、宁锦峰、赵媛六位老师指导的微电影《破瘾》获全国优秀奖。


此次在国赛中获奖,充分展现了taptap官网学生良好的精神风貌,也是对taptap官网思政课教学极大地肯定和激励。今后taptap官网会继续提高思政课教学的工作质量,全面落实立德树人根本任务,为社会主义现代化建设培养合格的建设者和接班人。